ClickHouse & Sentry: Supercharging Observability

A.Kuechenheld 111 views
ClickHouse & Sentry: Supercharging Observability

ClickHouse & Sentry: Supercharging Observability

Hey guys! Let’s dive into something super cool: how to use ClickHouse and Sentry together to make your application monitoring and debugging a whole lot easier. Think of it as a dynamic duo, a powerful combo that helps you understand what’s happening in your app in real-time, pinpoint issues, and keep everything running smoothly. ClickHouse is a fast, column-oriented database management system (DBMS) that’s designed to handle massive amounts of data, while Sentry is a platform that helps developers monitor and fix crashes in real-time. By integrating the two, you can gain deeper insights into your application’s performance and stability. So, buckle up, because we’re about to explore the ins and outs of this awesome integration.

Understanding the Power of ClickHouse

First off, what’s the deal with ClickHouse ? In simple terms, it’s a data warehouse system optimized for Online Analytical Processing (OLAP). This means it’s built to handle queries that analyze large datasets quickly. ClickHouse is designed for speed and efficiency, making it perfect for tasks like analyzing application logs, tracking user behavior, and monitoring key performance indicators (KPIs). The beauty of ClickHouse lies in its ability to ingest and process data at incredible speeds. It uses a columnar storage format, which means that data is stored in columns rather than rows, allowing for much faster data retrieval and aggregation. This is a game-changer when you’re dealing with mountains of logs, events, and metrics. Moreover, ClickHouse supports a wide range of data types and functions, allowing for flexible and powerful data analysis. You can perform complex queries, calculate statistics, and create insightful dashboards to visualize your application’s performance. The database can handle a massive scale, processing data much faster than traditional row-oriented databases. This efficiency is critical for modern applications that generate vast amounts of data. Using ClickHouse, developers can quickly identify performance bottlenecks, understand user behavior, and ultimately improve the user experience. By storing and analyzing application logs and performance metrics in ClickHouse, you can proactively identify and resolve issues, reducing downtime and enhancing overall application stability. ClickHouse is also designed to be highly scalable. It can be easily deployed across multiple servers, allowing you to handle even the largest datasets with ease. This scalability ensures that your application monitoring and analysis capabilities can grow with your business.

Decoding Sentry: Your Application’s Guardian

Alright, let’s talk about Sentry . If you’re building applications, you’ll know that things can go wrong. Sentry is like your application’s personal guardian, a platform designed to monitor and fix crashes in real-time. It’s an open-source error tracking and performance monitoring platform that helps developers track, prioritize, and resolve errors in their applications. Sentry provides a centralized platform for collecting and analyzing errors and performance data. It captures detailed information about each error, including the stack trace, user context, and environment details. This information helps developers quickly understand the root cause of the issue and fix it. With Sentry, you can see all the errors that occur in your application in one place. It groups similar errors together and provides insights into their frequency and impact. This allows developers to prioritize the most critical issues and focus on fixing them first. Sentry also provides features for performance monitoring, allowing you to track the performance of your application and identify bottlenecks. You can monitor things like page load times, API response times, and database query times. Sentry helps you identify slow or inefficient parts of your code and optimize them for better performance. Sentry supports a wide range of programming languages and frameworks. It can be easily integrated into your existing application stack, regardless of the technology you’re using. Sentry is designed to be highly customizable, allowing you to tailor the platform to your specific needs. You can configure alerts, set up integrations with other tools, and create custom dashboards to visualize your application’s performance. It works by collecting errors and performance data from your application and providing you with a centralized dashboard to view and analyze this data. Sentry can be easily integrated with your application, so you can start monitoring errors and performance in minutes.

Marrying ClickHouse and Sentry: The Perfect Match

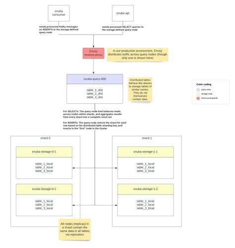
Now, here’s where it gets interesting: how do you get ClickHouse and Sentry to work together? The integration of ClickHouse and Sentry is a powerful combination that provides you with a comprehensive view of your application’s performance and stability. Integrating these two tools can significantly enhance your ability to monitor, debug, and optimize your application. This combination lets you store, analyze, and visualize data from Sentry within ClickHouse, which unlocks some amazing possibilities. The primary goal of integrating ClickHouse and Sentry is to enrich your error data with additional context and provide a more comprehensive view of your application’s performance. By integrating Sentry with ClickHouse, you can store and analyze Sentry events, such as errors, performance metrics, and user behavior data, in ClickHouse. This allows you to perform complex queries and analysis on the data, gaining deeper insights into your application’s performance and identifying potential issues. To integrate, you’ll typically set up a system that sends data from Sentry to ClickHouse. You can achieve this using various methods, such as:

  • Sentry’s Webhooks: Sentry can send event data to a webhook, and you can create a custom script to receive this data and insert it into ClickHouse.
  • Sentry’s Integrations: Sentry offers integrations with various data pipelines, allowing you to export data to platforms like Kafka, which can then be ingested by ClickHouse.
  • Custom Data Pipelines: You can build a custom data pipeline using tools like Apache Kafka or Apache Flink to stream data from Sentry to ClickHouse.

Once the data is flowing into ClickHouse, you can then start analyzing it. ClickHouse’s speed and analytical capabilities allow you to:

  • Aggregate and Analyze Error Data: Identify trends, common error patterns, and the most impactful issues.
  • Correlate Errors with Performance Metrics: Understand how errors affect things like page load times and API response times.
  • Create Custom Dashboards: Visualize your data using tools that connect to ClickHouse, giving you a clear picture of your application’s health.

Step-by-Step Guide to Integration

Alright, let’s get down to the nitty-gritty and walk through the steps to set up this awesome integration. Keep in mind that the exact steps can vary depending on your specific setup and the tools you choose, but here’s a general guide to get you started. First, you’ll need to set up both ClickHouse and Sentry . For ClickHouse, you can either install it on your servers or use a managed service like ClickHouse Cloud. For Sentry, you can either host it yourself or use their cloud-based platform. Once you have both systems running, you’ll need to choose how you want to get the data from Sentry into ClickHouse. As we mentioned earlier, there are a few options. Let’s go through them:

  1. Sentry Webhooks:
    • Set up a Webhook in Sentry: Go to your Sentry project settings and find the