H1B Visa Process Explained

A.Kuechenheld 100 views
H1B Visa Process Explained

Understanding the H1B Visa Process

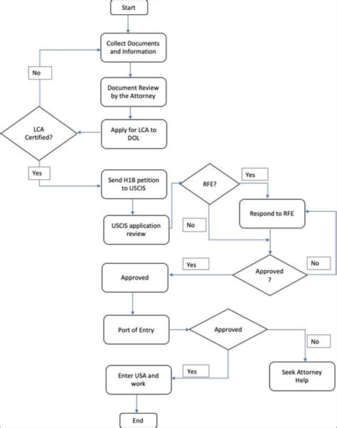
Hey everyone! Let’s dive deep into the H1B visa process , a topic that’s super important for many international professionals looking to work in the United States. This visa is specifically designed for individuals who want to work in specialty occupations that require theoretical or technical expertise. Think of jobs in fields like IT, engineering, finance, and even some creative professions. The H1B visa process isn’t exactly a walk in the park; it’s quite intricate and involves multiple steps, strict deadlines, and a bit of a lottery system. But don’t worry, guys, we’re going to break it all down for you so you can navigate it with confidence. Understanding the nuances of the H1B visa process is crucial, not just for the prospective employee but also for the sponsoring employer. This visa allows U.S. employers to hire foreign workers in specialized occupations where there’s a demonstrated need for their skills. It’s a pathway that fuels innovation and fills critical skill gaps within the American workforce. The process begins with the employer, who must first determine if the position qualifies as a specialty occupation and if the foreign national meets the minimum educational and experience requirements. This often involves a bachelor’s degree or its equivalent, or extensive work experience. The employer also needs to file a Labor Condition Application (LCA) with the Department of Labor, attesting that they will pay the H1B worker the prevailing wage for the position and that hiring a foreign worker will not adversely affect the working conditions of similarly employed U.S. workers. This is a critical step, ensuring fair labor practices and protecting the domestic job market. The LCA submission is followed by the H1B petition itself, which is filed with U.S. Citizenship and Immigration Services (USCIS). This petition includes extensive documentation proving the applicant’s qualifications and the employer’s legitimacy. The demand for H1B visas often exceeds the annual cap set by Congress, leading to a random selection process, commonly known as the H1B lottery. This lottery system is one of the most nerve-wracking aspects of the H1B visa process for both employers and hopeful employees. If the petition is selected in the lottery and subsequently approved, the foreign national can then apply for the visa stamp at a U.S. embassy or consulate abroad or, if already in the U.S. in a valid non-immigrant status, can change their status to H1B. The entire H1B visa process requires meticulous attention to detail and adherence to timelines. Missing a deadline or submitting incomplete documentation can lead to delays or outright rejection. Therefore, working with experienced immigration attorneys is often recommended to ensure everything is handled correctly. The employer plays a pivotal role throughout the H1B visa process , initiating the petition and bearing the primary responsibility for compliance. They must maintain records, update USCIS on any changes in employment, and ensure the H1B worker’s continued eligibility. The employee, on the other hand, needs to provide all necessary personal and educational documentation and attend visa interviews if required. The H1B visa process is a dynamic one, subject to changes in regulations and policy. Staying informed about the latest updates is key to a successful application. So, buckle up, guys, because we’re about to embark on a detailed exploration of each phase, from the initial employer sponsorship to the final visa approval.

The Crucial Role of the Sponsoring Employer

Okay, so the H1B visa process really kicks off with the sponsoring employer. They’re the ones who have to initiate everything, and let’s be real, it’s a significant commitment for them. The employer needs to prove that the job they’re offering is a ‘specialty occupation.’ What does that even mean, right? Basically, it requires a bachelor’s degree or higher (or its equivalent) in a specific field, and that degree is typically required for entry into that job. Think software engineers, data scientists, financial analysts, even some architects or physical therapists. If the job doesn’t meet this criteria, then an H1B isn’t the right path, simple as that. Before they can even file the actual H1B petition, the employer has to go through the Department of Labor (DOL) first. They need to file something called a Labor Condition Application, or LCA. This is a big deal, guys. In the LCA, the employer has to officially promise a few things. First, they need to commit to paying the H1B worker the prevailing wage for that job in that specific geographic area. This is super important because it ensures that companies aren’t just hiring cheaper foreign labor to undercut American workers. They also have to confirm that hiring the H1B worker won’t negatively impact the working conditions of other employees in similar roles at the company. Basically, they’re saying, ‘We’re not going to create a two-tiered system here.’ The LCA also requires the employer to state the exact number of H1B workers they employ. Once the LCA is certified by the DOL – meaning they’ve approved it – the employer can then move on to the next major hurdle: filing the H1B petition with U.S. Citizenship and Immigration Services (USCIS). This petition is a massive packet of information. It includes details about the company, the job offer, the proposed salary, and tons of documentation to prove the foreign national’s qualifications. We’re talking about degrees, transcripts, letters of recommendation, and evidence of prior work experience. The employer also has to pay a bunch of fees to USCIS, which can add up pretty quickly. These fees cover things like the base petition fee, an anti-terrorism fee, and often a fraud prevention and detection fee. Larger companies also have to pay an additional annual fee. So, yeah, the employer is really footing the bill and putting in the legwork. They’re essentially vouching for the entire situation and taking on a lot of responsibility. If the H1B petition is approved, the employer is also responsible for maintaining compliance throughout the visa holder’s time in the U.S. This includes keeping updated records, ensuring the employee continues to work in the approved role and location, and notifying USCIS of any material changes. Failing to meet these obligations can have serious consequences for the employer, including fines and debarment from sponsoring future H1B petitions. So, it’s not just about getting the visa; it’s about ongoing commitment. The employer’s dedication and understanding of the H1B visa process are absolutely fundamental to the success of the entire endeavor.

Now, let’s talk about something that gives a lot of people anxiety: the H1B cap and the infamous lottery. So, here’s the deal, guys. Every fiscal year, the U.S. government sets a limit, or ‘cap,’ on how many new H1B visas can be issued. For the regular cap, it’s typically around 65,000 visas. But wait, there’s more! There’s also a separate exemption for about 20,000 visas for individuals who have earned a master’s degree or higher from a U.S. institution. So, in total, you’re looking at potentially 85,000 new H1B slots each year. The problem is, the demand for H1B visas way outstrips the supply. Every year, USCIS receives hundreds of thousands of petitions, far more than the available slots. This is where the lottery comes in. It’s not a literal drawing of names from a hat, but rather a computer-generated random selection process. The H1B visa process essentially becomes a game of chance for many applicants. The way it works is that employers submit registrations for their prospective H1B employees during a specific registration period, which usually opens in early March. USCIS then conducts a lottery, selecting registered beneficiaries randomly. If your registration is selected, then you – or rather, your sponsoring employer – will be eligible to file the full H1B petition. If you’re not selected, then you’re out of luck for that year, and you have to wait and try again next year. It’s a really tough pill to swallow for many talented individuals who are eager to contribute to the U.S. workforce. The selection process has evolved over the years. Initially, employers would file the full petition first, and USCIS would sort through them. But with the overwhelming number of petitions, they moved to a pre-registration system to streamline the process and reduce the burden on employers who might end up filing petitions that wouldn’t even be eligible due to the cap. This pre-registration system is a big change in the H1B visa process , designed to manage the sheer volume. It’s important for employers to understand this registration requirement. They need to make sure they register their candidates during the designated window. Missing that window means you can’t even get into the lottery for that year. Once selected, the employer then has a specific timeframe, usually 90 days, to submit the complete H1B petition package to USCIS. USCIS reviews these petitions for eligibility and compliance. If approved, the beneficiary can then proceed with visa stamping or change of status. For those who weren’t selected, there’s always the option of exploring other visa avenues or waiting for the next registration period. It’s a system that, while intended to manage demand, can feel quite arbitrary and stressful for everyone involved in the H1B visa process . The uncertainty surrounding the lottery is one of the most challenging aspects for both employees and employers trying to plan their workforce and career paths.

The H1B Petition and Approval

Alright, so let’s say your registration was lucky enough to get picked in the H1B lottery – congrats! Now comes the part where you actually file the full H1B petition. This is where the employer submits a substantial package of documents to USCIS. We’re talking about the certified LCA, proof of the beneficiary’s qualifications (like degrees, transcripts, and potentially evaluations if the degree is from outside the U.S.), evidence of the employer’s business operations, and detailed descriptions of the job duties and requirements. The employer also needs to include the required filing fees, which, as we mentioned, can be quite significant. They must demonstrate that the offered position qualifies as a specialty occupation and that the beneficiary meets the minimum qualifications. This isn’t just about having a degree; it’s about the specific requirements of the job. For instance, if a job requires a specific type of engineering degree, the applicant needs to show they have that. The employer also needs to provide evidence that they have the ability to pay the offered wage. This could be through financial statements, annual reports, or tax returns. USCIS reviews this entire package very carefully. They are looking for any reason to deny the petition. Sometimes, they might issue a Request for Evidence (RFE) if they need more information or clarification on certain aspects of the petition. This is a common part of the H1B visa process , and it doesn’t necessarily mean the petition is doomed, but it does require a prompt and thorough response from the employer. If USCIS finds everything in order and believes the petition meets all the requirements, they will approve it. An approval typically comes in the form of an Approval Notice (Form I-797) . This notice is a critical document; it confirms that the H1B petition has been approved and specifies the validity dates of the H1B status. For those applying from outside the U.S., this approval notice is then used to apply for the H1B visa stamp at a U.S. embassy or consulate abroad. The process involves scheduling an interview and presenting the approval notice along with other required documents. For individuals already in the U.S. in a valid non-immigrant status (like F-1 OPT), the approval notice allows them to change their status to H1B, meaning they can continue working for the sponsoring employer without leaving the country. The approval doesn’t mean the person is a permanent resident; it’s a temporary work visa. The initial approval is usually for up to three years, and it can be extended for another three years, totaling a maximum of six years. However, there are ways to extend beyond six years if certain conditions are met, particularly if the individual is in the process of obtaining a green card. Understanding the specifics of the approval notice and what it entails is vital. It signifies the successful completion of this stage of the H1B visa process , but the journey isn’t entirely over until the visa stamp is obtained (if applicable) and the individual starts working under the approved H1B status. It’s a moment of relief and excitement, but always remember to maintain your status diligently.

Post-Approval Steps and Maintaining Status

So you’ve got that shiny H1B approval notice – awesome! But guys, the H1B visa process isn’t quite finished yet. There are still some crucial steps to take and, importantly, ways you need to maintain your H1B status once you’re in it. For those of you who were outside the U.S. when your petition was approved, the next big step is to get your H1B visa stamp. You’ll need to schedule an appointment at a U.S. embassy or consulate in your home country or wherever you are legally residing. Be prepared for the visa interview! You’ll need to bring your passport, the H1B approval notice (Form I-797), the job offer letter, and any other documents requested by the consulate. They’ll ask you questions about your job, your qualifications, and your intentions in the U.S. The goal is to ensure you meet all the requirements for the visa. Once you get that visa stamp in your passport, you can travel to the U.S. and commence employment. For those of you already in the U.S. who were approved for a change of status, your Form I-797 Approval Notice acts as your proof of status. You don’t need a visa stamp unless you plan to travel abroad and re-enter the U.S. in H1B status. In that case, you’d need to get the stamp at a consulate. Now, let’s talk about maintaining that H1B status. This is super, super important. Your H1B status is tied to your sponsoring employer and the specific job description outlined in your petition. You must work for that employer and in that role. If you switch employers, you generally need to go through a process called H1B transfer, which requires the new employer to file a new H1B petition on your behalf. This usually allows you to start working for the new employer as soon as the new petition is filed, which is a pretty neat feature called ‘H1B portability.’ However, you need to ensure the new job is also a specialty occupation. Also, your employer must continue to pay you the wages specified in the LCA and H1B petition. If you stop working, or if your employer stops paying you, your H1B status can be affected. It’s also important to be aware of the duration of your H1B status. Generally, it’s granted for up to three years at a time, with extensions possible for another three years, capping at six years. But, and this is a big ‘but’ for many, if you have an ongoing green card process (like having an I-140 approved), you might be able to extend your H1B status beyond the six-year limit. This is known as AC21 portability and allows you to keep working while your green card application is pending. Always keep copies of all your immigration documents, including your I-797 approval notices, pay stubs, and W-2s. These are essential for any future immigration filings, including extensions or green card applications. Staying compliant and informed is key to successfully navigating the H1B visa process and maintaining your legal status in the United States. It’s a journey that requires diligence from both the employee and the employer.